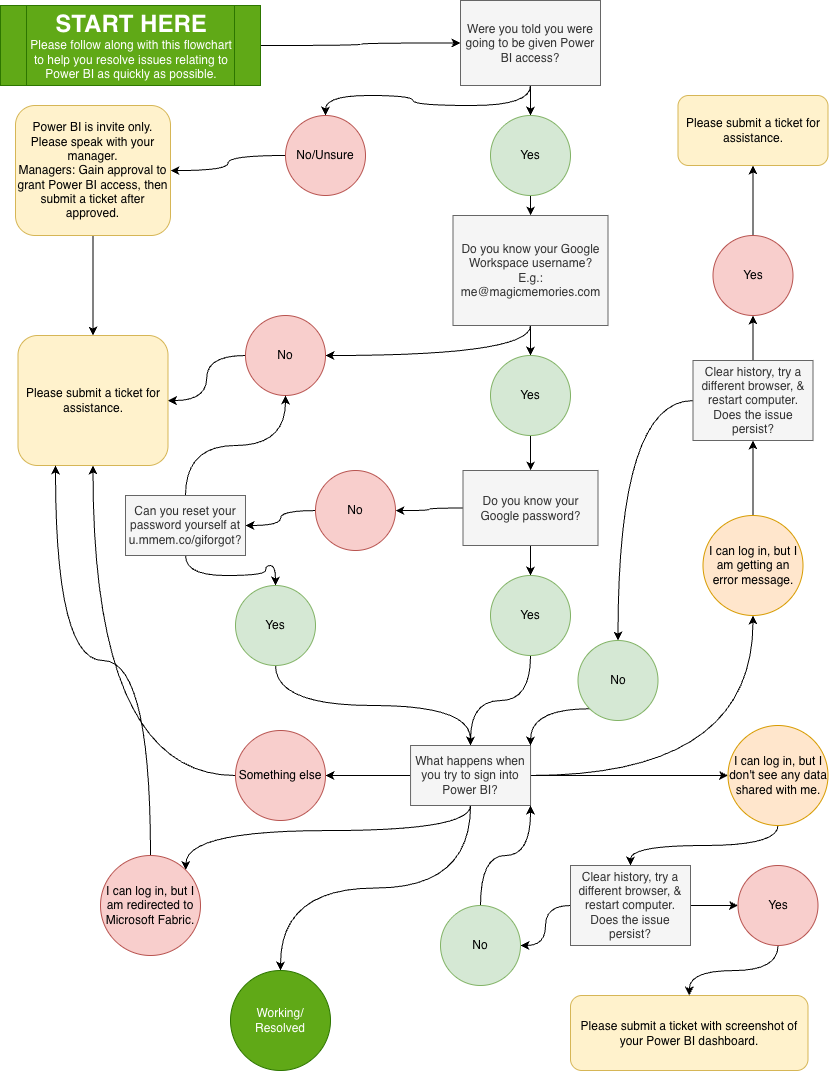
Power BI Access & Troubleshooting Guide
Follow these steps to resolve issues with Power BI access. If a step doesn't solve your problem, proceed to the next relevant section.
1. Verify Your Access Status
Before attempting to log in, ensure you have been officially granted access.
If you haven't been told you have access: Power BI is invite-only. Please speak with your manager.
Managers: You must gain approval first, then submit a support ticket for the user to have access.
If you have been granted access: Proceed to the next step.
2. Login Credentials
Power BI uses your Google Workspace account for authentication.
Username: Ensure you know your Google Workspace username (e.g.,
me@magicmemories.com). Note: This is your official work email address.If you don't know it: Please submit a ticket.
Password: Ensure you know your Google Workspace password.
If you forgot it: Navigate to u.mmem.co/giforgot to attempt a reset. If you still cannot access your account, submit a support ticket.
3. Identify the Issue
Once you try to sign into Power BI, identify which scenario matches your experience:
Scenario A: "I can log in, but I see an error message" or "I don't see any data."
Refresh your session: Clear your browser history/cache, try a different browser, or restart your device.
Check the result:
Issue resolved: You’re all set!
Issue persists: For error messages: Submit a ticket.
For missing data: Include a screenshot of your Power BI dashboard in your ticket submission.
Scenario B: "I am redirected to Microsoft Fabric" or "Something else happens."
If you are redirected to Fabric or encounter an unexpected screen, please submit a ticket so the technical team can review your account configuration.
Scenario C: Successful Login
If you can see your reports and data, you are up and running successfully!
Here is a Troubleshooting Flow for those that are visual learners:
Comments
0 comments
Please sign in to leave a comment.